一、学校简介
广东外语外贸大学是广东省高水平大学重点建设高校。学校具有鲜明的国际化特色,是华南地区国际化人才培养,外国语言文学、全球治理、涉外法治研究及中华文化国际传播的重要基地。学校有4个艺术类专业:播音与主持艺术专业、音乐表演专业(设声乐、钢琴、音乐国际传播三个招考方向)、舞蹈表演专业、视觉传达设计专业(含平面艺术设计、环境与展示设计、信息艺术设计三个专业方向)。
二、招生计划
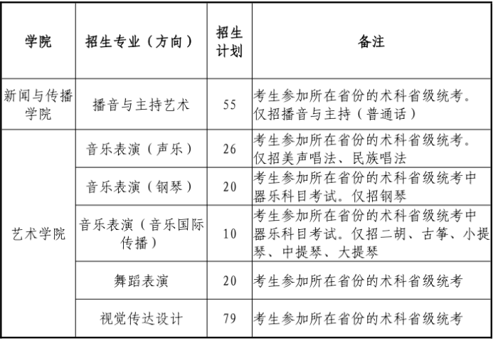
(一)我校2026年艺术类专业计划招生210人,具体招生计划如下:

(二)招生范围和统考科类

注:由于各省份规定的艺术类专业术科统考科类(或子科类)对应的专业范围不一致,若与生源省份的规定不一致,以生源省份的规定为准。
(三)学校根据教育部和各生源省份有关规定确定在各生源省份的招生专业和招生计划。具体招生专业及计划以各生源省份招生办公室公布的为准。
三、报考条件
(一)基本条件
1.符合教育部和生源所在省份普通高等学校年度招生工作规定的报考条件。
2.符合教育部、卫生部、中国残疾人联合会颁布的《普通高等学校招生体检工作指导意见》(教学〔2003〕3号)标准。
3.考生须在高考所在地报名并参加高考文化课考试。考生须参加所在省份的术科省级统考并合格。
(二)其他条件
1.身体健康、五官端正,体态匀称。
2.播音与主持艺术、音乐表演(声乐)专业要求发音、呼吸和听觉器官无疾病;音乐表演(钢琴)专业要求听觉器官无疾病;视觉传达设计专业要求无色盲。
3.学校公共外语教学主要为英语。
(三)招生科类
我校所有艺术类专业均历史类/物理类兼招,不限选考科目,按当地省份艺术类专业录取有关政策执行。
四、各专业录取原则
考生须参加所在省(区、市)的术科省级统考并合格,在根据相关省(区、市)投档规则出档后,按如下原则进行专业分档录取:
在考生的术科统考成绩和高考文化课成绩均达到所在省(区、市)划定的相应批次最低录取控制分数线的基础上,根据所在省(区、市)确定的投档规则从高分到低分进行录取。
五、其他
(一)有关招录信息将在我校本科招生网公布,请考生务必留意并根据要求配合做好有关工作。我校不单独寄发有关招录的任何通知。
(二)我校将继续加强入学后对艺术类专业录取新生的材料复核和专业复测,对于复测不合格、入学前后两次测试成绩差异显著的考生,组织专门调查。经查实属冒名顶替入学等违规行为的,取消该生录取资格,并通报考生所在地省级招生考试机构倒查追责。
(三)学生入学时应按照学校规定缴纳学费和住宿费,学生学费、住宿费的收费标准按照广东省教育厅、广东省价格主管部门有关文件执行。
1.学费。播音与主持艺术专业、音乐表演专业、舞蹈表演专业、视觉传达设计专业为人民币10000元/生·学年。
注:以上学费为学年制学费标准。学生在校期间每学年学费暂按所学专业的学年制学费标准收取,毕业前最后一学期根据学生在校时间及实际修读学分,按多退少补的原则结算学费。
2.住宿费。新生统一按人民币1700元/生·学年预存,学校根据学生实际入住宿舍收费标准划扣。
3.以上收费标准如有调整,以广东省价格主管部门批文为准。
(四)未尽事宜按国家有关政策、法规和文件执行。本简章的解释权归广东外语外贸大学招生办公室。
(五)联系方式
地址:广东省广州市白云大道北2号广东外语外贸大学行政楼123室(招生办)
电话: 020-36204310、36209514、36209524(招生办)
020-39328095(新闻与传播学院)
020-39328129(艺术学院)
传真: 020-36207054(招生办)
邮箱: zsb@gdufs.edu.cn(招生办)
本科招生网:https://zs.gdufs.edu.cn

广东外语外贸大学招生办公室
2025年12月